막무가내 삽질 블로그
안드로이드 뷰(View) 뷰그룹(ViewGrop) 본문
728x90
뷰(View)
뷰는 안드로이드 화면의 구성요소이다. 즉 화면에 보이는 모든 것은 View

EditText -> 사용자 직접 입력할 수 있는 뷰
Button -> 사용자가 터치할 수 있는 뷰
TextView -> 사용자에게 텍스트를 출력하는 뷰
ImageView -> 사용자에게 이미지를 출력하는 뷰

뷰는 자신이 화면 어디에 배치되어야 하는지에 대한 정보가 없다. 뷰만으로 화면에 나타날 수 없다.
뷰를 화면에 배치하기 위해서는 반드시 무언가가 필요하다.
그것이 바로 뷰그룹(ViewGrop) 혹은 뷰컨테이너(Container)이다.
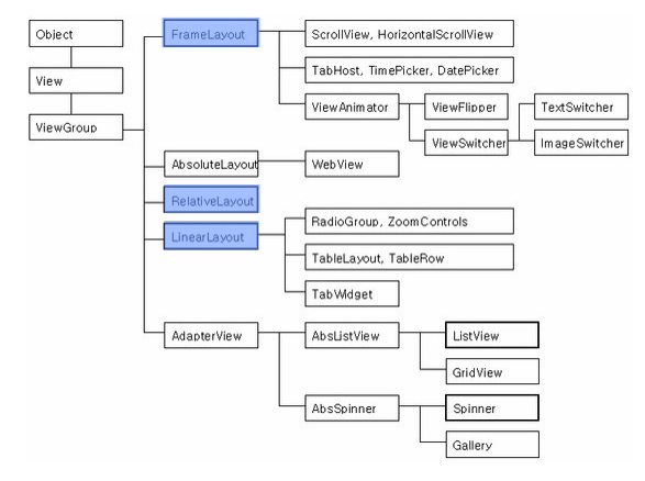
뷰그륩(ViewGrop)
n개의 View를 담을 수 있는 컨테이너이다. ViewGrop 또한 View를 상속받아 만든 클래스. 또 다른 말로는 레이아웃이라고도 한다.


뷰그룹은 뷰만 배치가능하며 뷰그룹조차 뷰로 다룬다.
그래서 자식 뷰그룹을 배치할 수 있다.
main.xml
<?xml version="1.0" encoding="utf-8"?>
<LinearLayout
xmlns:android="http://schemas.android.com/apk/res/android"
xmlns:app="http://schemas.android.com/apk/res-auto"
xmlns:tools="http://schemas.android.com/tools"
android:layout_width="match_parent"
android:layout_height="match_parent"
android:orientation="vertical"
tools:context=".MainActivity">
<EditText
android:layout_width="match_parent"
android:layout_height="wrap_content"
android:inputType="text"
android:hint="EditText"
android:textSize="20sp"/>
<Button
android:layout_width="match_parent"
android:layout_height="wrap_content"
android:text="button"/>
<LinearLayout
android:layout_width="match_parent"
android:layout_height="wrap_content"
android:orientation="horizontal">
<TextView
android:layout_width="wrap_content"
android:layout_height="wrap_content"
android:text="textview"
android:textSize="20sp"/>
<ImageView
android:layout_width="match_parent"
android:layout_height="200dp"
android:src="@mipmap/ic_launcher"/>
</LinearLayout>
</LinearLayout>

'Android' 카테고리의 다른 글
| 안드로이드 ActivityCompat.finishAffinity 사용 (0) | 2019.12.06 |
|---|---|
| 안드로이드 레이아웃 인플레이터란? (LayoutInflater) (0) | 2019.12.05 |
| 안드로이드 MVP 디자인패턴 간단한 정리 (0) | 2019.12.01 |
| WindowManager: android.view.WindowLeaked (0) | 2019.12.01 |
| error : Unable to add window -- token null is not valid; is your activity running (0) | 2019.09.19 |
Comments